Paper versus plastic bags

A Life Cycle Analysis (LCA) is a "cradle to grave" analysis of a product. It is a way of looking at the total effects on the environment of a product. This assessment usually investigates the energy, materials, and water requirements; and the amount of solid waste generated and pollution that is emitted to the surrounding air and water. An LCA includes the effects of a product on the environment during operation as well as when the product is no longer being used. Often the indirect effects of the product could be evaluated beyond the possible scope of an analysis. Therefore, appropriate boundaries must be made for the processes to be evaluated. For example, in the LCA of a paper bag, boundaries can be set at various points: the cutting down of the tree, the excess of greenhouse gases existing now that the tree is gone, or the lack of habitat resulting from tree loss. Each of these boundary points will result in a different LCA analysis.
Due to the large extent of possible evaluation, the EPA website has produced some guidelines.[1] These guidelines help to maintain an unbiased and reliable evaluation of the LCA. Figure 1 shows the basic steps of an LCA. The process inputs are the raw materials and energy that is used for every step of the product's life and the outputs are the effects and byproducts of every step of the product's life. In this life cycle assessment, we compare the environmental impacts of the life cycles of plastic bags and paper bags.

Why compare paper versus plastic bags?
How many times have you gone to the store and been asked if you wanted paper or plastic? Do you really know which choice is better for the environment? Many people automatically assume that a paper bag is better for the environment because it is made out of a renewable resource. However, if the entire life cycle of the bag is taken into account, they would see that much of what goes into making a paper bag is not renewable or environmentally efficient.
LCA of plastic bags versus paper bags
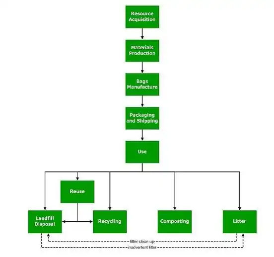
There have been many LCA's performed comparing paper and plastic bags. This web page contains a summary and critique of the some of these LCA's. Each LCA contains assumptions made to perform the analysis and an extensive review of the processes that are performed during the life of each bag. Links to the documents reviewed are available if more information is desired. The following sections summarize the information within the many LCA documents reviewed with regards to paper and plastic bags. The majority of papers compared the use of polyethylene bags, as they are the most common plastic bags. Some reports included plastic bags of many different plastics. The paper bags analyzed were either white or brown paper bags. Most of the papers reviewed result in the same conclusion, although values may differ according to the comparison methods used. Figure 2 indicates the steps taken to analyze the life cycle of disposable bags.

Required Energy and Materials
The materials used to create a disposable bag is an important factor to many people. Paper bags are made from trees, which are renewable to an extent. Plastic bags are made primarily from polyethylene, which is a byproduct of oil refining. However, many other resources, such as energy and water play a major role in the 1500 bags.[3] Paper bags require 1502 gallonct fits their environmental conscience most adequately. Concluding which bag material is superior is difficult because the analysis is essentially a qualitative issue rather than a quantitative one (Table 1). Ultimately, the user must decide which bag material they prefer based on the factors they value as the most important.
| Table 1. A qualitative comparison of paper and plastic bags. | |||||
|---|---|---|---|---|---|
| Bag Type | Required Storage Space | Reusability | Energy Production Demand | Marine Risks | Biodegradability |
| Plastic | Lower | Higher | Lower | Higher | Generally Lower |
| Paper | Higher | Lower | Higher | Lower | Generally Higher |
Plastic bags, compared to paper bags, occupy less space because they are more compressible, require less energy to produce, and lend themselves better to reuse. On the other hand, plastic bags pose a greater risk to marine life, like sea turtles, because the sea turtles mistake plastic bags for jellyfish when they are hunting for food. Paper bags are also generally more biodegradable than plastic bags except in the case of bags made of biodegradable plastics. In respect to biodegradability, neither plastic nor paper bags biodegrade in landfills because landfills are purposely designed to prevent liquids from leaching and contaminating water supplies.[4]
Conclusions
The evidence from multiple scientific studies have demonstrated that plastic disposable bags are less harmful to the environment than disposable paper bags. Plastic bags consume less water and energy to produce and create less waste if disposed in a land fill. Plastic bags are also more likely to be reused.[2]Despite the ability to be composted, paper bags actually emit substantial amounts of green house gases to compost, which counteracts their benefits.
Overall, if consumers want to be environmentally conscious shoppers, a reusable sack rather than a disposable bag is a better choice. There would be 6 Kg less green house gases emitted per year, about 53 Megawatts of energy saved, and seven liters of water saved per year for each household that switched from disposable to reusable bags.[3]However, if you need a disposable bag, the more "environmentally friendly" option is a plastic bag.
References
- 1 2 US Environmental Protection Agency (EPA) (1993). Life Cycle Assessment Research, LCA 101. <http://web.archive.org/web/20120102074642/http://www.epa.gov:80/NRMRL/lcaccess/lca101.html>. 04/15/10.
- 1 2 Hyder Consulting.(2007). Comparison of Existing Life Cycle Analysis of Shopping Bag Alternatives. <http://www.sustainability.vic.gov.au/LCA_shopping_bags_full_report%5B2%5D.pdf>. 04/20/09.
- 1 2 Lilienfeld, Robert.(2008). Review of Plastic vs. Paper bag LCA Studies. <http://web.archive.org/web/20170921170331/http://use-less-stuff.com:80/Paper-and-Plastic-Grocery-Bag-LCA-Summary-3-28-08.pdf>. 04/20/10.
- ↑ Paper or Plastic? The Environmental Literacy Council, 4 Aug. 2008. Web. 22 April 2010. <http://web.archive.org/web/20150617113231/http://enviroliteracy.org/article.php/1268.html>.